English
中文
搜索
乐鱼(中国)
关于富华
集团简介
集团简介
品牌文化
富华品牌理念
集团成员
集团成员
技术实力
技术实力
企业荣耀
企业荣誉
集团视频
集团视频
企业公告
企业新闻
企业新闻
行业动态
行业动态
企业招标
暂无记录
产品中心
挂车系统
VALX系列车轴
卡车系统
单级减速驱动桥
工程车系统
16.8吨工程车后桥
集装箱
陆运分体式轻型拖车冷藏箱
原厂配件
车轴配件
服务中心
富华服务中心
富华服务中心
产品使用手册
产品使用说明书
VALX 学堂
VALX 学堂
挂车使用常识
用车常识
售后服务网点
售后服务网点
产品防伪查询
产品防伪查询
资料下载中心
资料下载中心
投 诉 与 建 议
投诉与建议
联系我们
采购公告
采购公告
人才招聘
人才招聘
加盟我们
加盟我们
联系方式
联系方式
乐鱼(中国)
>
服务中心
>
产品使用手册
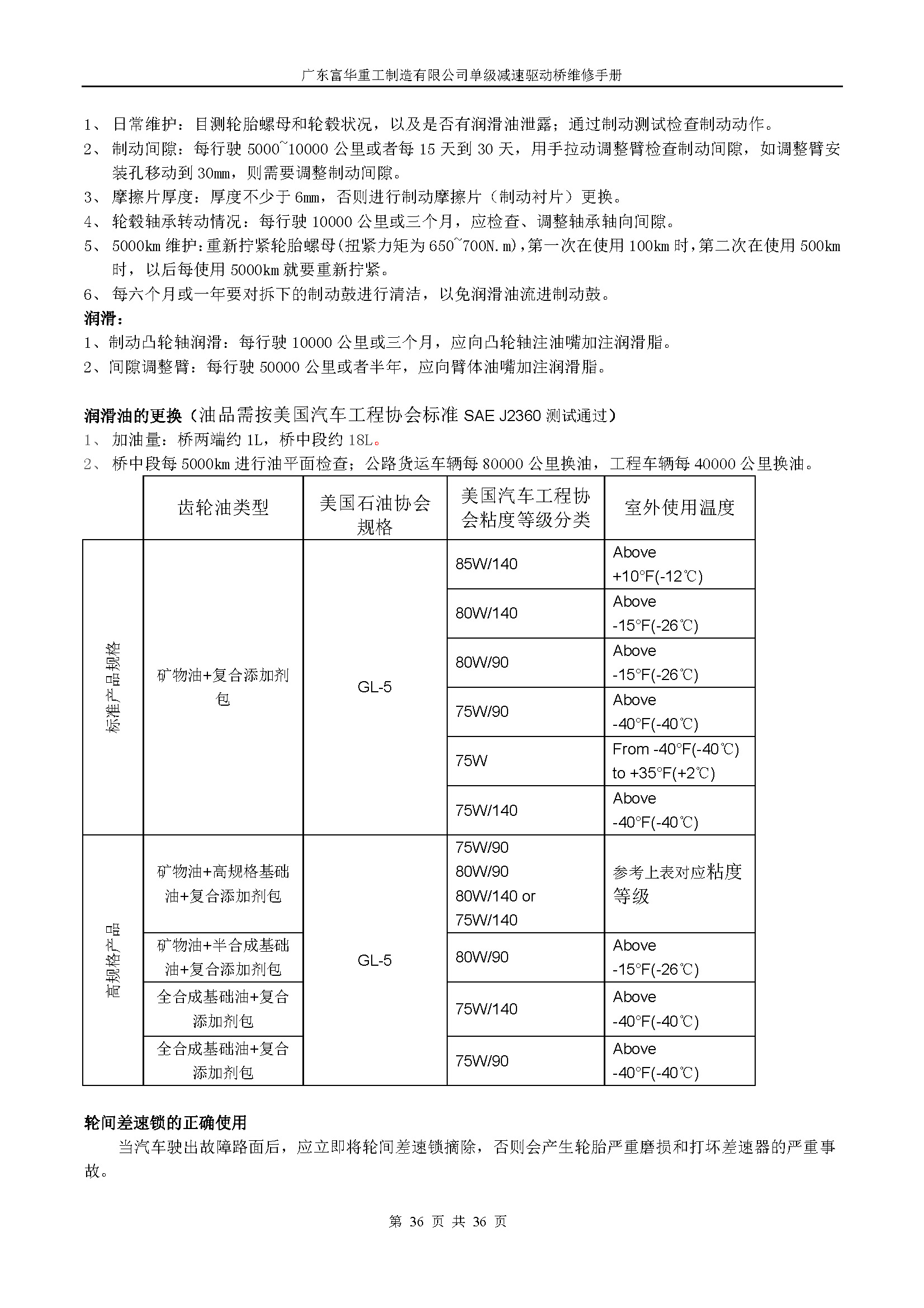
510单级减速后桥维修手册
发布时间:2017-04-06 59:09:06
分享:
上一篇:470单级减速后桥维修手册
下一篇:(正面吊)XWF-510 115吨湿式驱动桥总成产品维护保养手册
佳博app官网
|
拼搏官网
|
满冠官网平台
|
乐动官方注册
|
爱游游戏平台官网
|
乐动在线登录
|
万象城
|
荣耀官方官网首页
|
荣耀体育网页版
|